医疗设备采购前开展相关调研
鉴于医院采购工作的实际需求,中文成人网 计划在医疗设备采购前开展相关调研活动,进而为后续精准、高效的医疗设备采购工作筑牢坚实基础。在此,诚挚地邀请具备合格资质的生产厂家以及经销商积极参与本次采购调研会议。
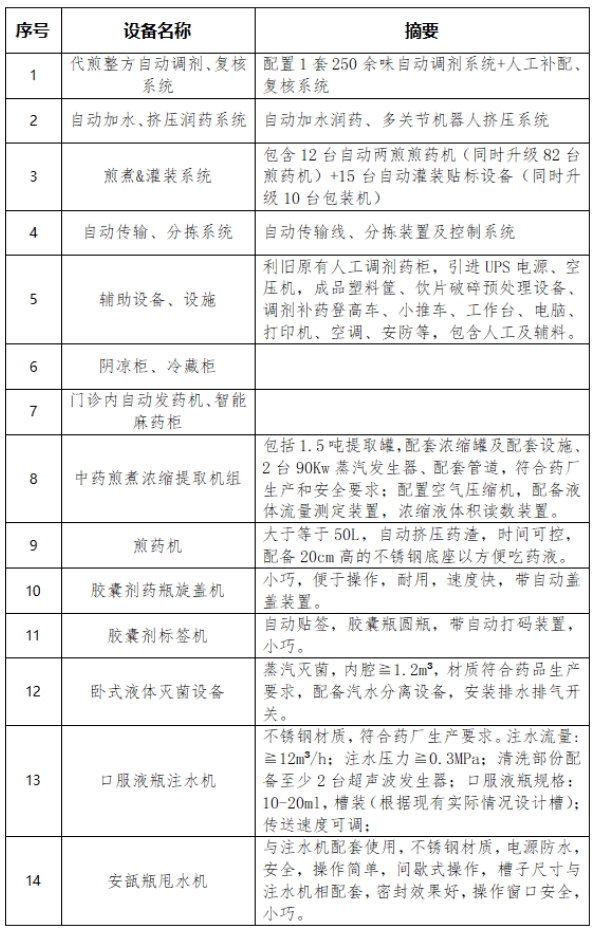
一、调研明细

二、报名相关要求
填写并发送《医疗设备调研会报名表》(PDF版)与产品参数至电子邮箱[email protected],请于主题处标注参会单位名称、正文处标注参会产品名称,所报产品需满足调研明细中摘要要求,并在既定的报名与资格审核时间内完成,在规定时间截止后报名或资格审核的均视为未报名。
1. 报名、资格审核与答疑时间:2025年3月31日—2025年4月14日,上午9:00—11:00 ,下午14:00—16:00(节假日除外)
2. 报名资格审核地址:中文成人网 总部(长春市宽城区台北大街1913号)门诊楼十三楼器械科。联系人:赵老师 15643175588。
3. 报名资格审核所需材料:
(1)报名资格审核为现场审核,需提供《医疗设备调研会报名表》、《营业执照》、《医疗器械经营许可证》(或《医疗器械生产许可证》)、《医疗器械注册证》、设备的电子版技术参数(word版),包括但不限于:通过市场监督管理部门资质认定的检测机构出具的《检测报告》或《质检报告》关键页、《设备测试白皮书》关键页等,以上资料均要求提供复印件并加盖公章(关键页须真实有效,否则承担相应的责任);
(2)提供国家公共信用信息中心(信用中国)网站下载的法人和非法人组织公共信用信息报告或国家企业信用信息公示系统网站下载的企业信用信息公示报告,并出具在经营活动中没有违法行为的书面承诺书,以上资料均要加盖公章;
(3)产品销售清单:相关佐证资料,如采购合同、中标通知书复印件等,资料加盖公章。
三、调研会相关要求
1.此次调研会,具体召开时间将在召开前一周在报名邮箱进行通知,请留意邮箱消息,以便及时做好相应安排。
2.产品报价单需遵循如下要求:按产品名称,每一款产品都要单独出具报价单。报价单一式两份加盖公章,并由供应商的法定代表人或其授权人签字确认,于调研会现场提交。
3.审核资质时若发现未按照要求提供资质或未按既定时间报名,不允许参加产品调研会。
4.现场介绍产品时,需采用 PPT 结合口述的形式,每个产品的讲解时长限定为3分钟。
5.在产品介绍完毕之后,会依据讲解内容进行简短的提问环节。
6.PPT讲解内容需包括:
(1)设备的技术参数、特点、优势、市场占有率等方面介绍;
(2)设备报价(产品价格、产品名称、规格型号、配置清单等);
(3)设备外形图片、尺寸及介绍资料,装机的实景图片,可提供视频演示;
(4)售后服务条款(包括售后服务所在地、质保期、质保期内的维保方案、培训方案、质保期外的维保方案);
(5)其他方面:与设备相关的其他资料。
中文成人网
医疗设备调研会报名表(2025.3.28)(1).xlsx