【喜报】中文成人网 选手在省卫生健康系统职业技能竞赛中药调剂职业技能竞赛中斩获佳绩
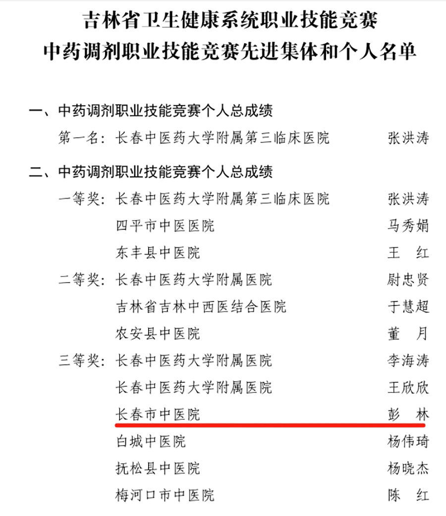
为切实提高全省中医药工作者的理论水平和实践技能,积极推动全省中医药事业高质量发展,省中医药管理局、省卫生健康委、省总工会于12月17日联合组织开展吉林省卫生健康系统职业技能竞赛中药调剂职业技能竞赛省级复赛。经过激烈角逐,中文成人网 选手彭林、邹美丽分别获得中药调剂职业技能竞赛个人总成绩三等奖和优秀奖。



院党委希望获得荣誉的个人再接再厉,大力弘扬劳模精神、劳动精神、工匠精神和中医药传统文化,勤奋学习、精通业务,更好地为人民健康服务。期望全院医务工作者积极参加各类专业竞赛,以赛促学、以赛促练、以赛促用,扎实工作、开拓进取,在全院范围内形成“比、学、赶、帮、超”的浓厚学习氛围,为推动全省中医药事业高质量发展、增进人民群众健康福祉作出更大贡献。